发布时间:2023-03-01 发布人:
慢性粒细胞白血病(CML)是一种影响血液及骨髓的恶性肿瘤,其特征性的蛋白是BCR-ABL1,具有很强的酪氨酸激酶活性。伊马替尼是CML的临床一线治疗药物,通过抑制BCR-ABL1蛋白激酶活性可以达到治疗目的,但是长期的临床用药会产生耐药性,其中白血病干细胞是耐药的源头之一。RAS家族的RalA是细胞物质转运、细胞增殖、细胞迁移、细胞凋亡、癌症发生等信号途径的重要调节蛋白,也是CML治疗的潜在新靶标。
御宅屋 费嘉教授团队于2023年2月13日在International Journal of Biological Sciences杂志在线发表研究论文Single-cell resolution reveals RalA GTPase expanding hematopoietic stem cells and facilitating of BCR-ABL1-driven leukemogenesis in a CRISPR/Cas9 gene editing mouse model。在白血病动物模型上证实RalA促进CML的发生。

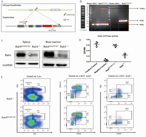
在这项研究中,团队首先构建了RalA GTPase过表达的基因工程因鼠,并使用单细胞转录组技术检测RalA过表达对正常小鼠骨髓造血干/祖细胞自我更新的影响,发现RalA过表达显著促进小鼠骨髓中造血干细胞(HSC, Lin- FVS780- Sca1+ c-kit+CD34-Flk2-)、多能祖细胞(MPP, Lin- FVS780- C-KIT+ Sca+ CD34+ Flk2+)和粒细胞-单核细胞祖细胞(GMP, Lin- FVS780- Sca1-c-kit+CD34+ CD16/32+)的比例。进一步通过免疫沉淀结合分子模拟对接技术发现RalA在CML中发挥功能是通过RAC1蛋白实现,证实了RalA促进CML的发生。

该研究的意义在于发现了CML干细胞自我更新的新靶点RalA,并进一步发现其通过RAC1蛋白结合发挥作用的新机制;为临床使用RalA抑制剂治疗CML耐药提供了理论依据。
论文共同第一作者为御宅屋 阴钊博士研究生、苏睿硕士研究生、王秀元硕士研究生和御宅屋 第二临床医学院(深圳市人民医院)葛岚岚博士后,御宅屋 费嘉教授、深圳技术大学药学院张科达博士后、上海市第九人民医院血液科邓兰博士为共同通讯作者。
原文链接:
//www.ijbs.com/v19p1211.htm#other_styles.