御宅屋

御宅屋 张灏团队多中心临床试验揭示唾液外泌体tsRNA组合作为食管癌液体活检标志物

发布时间:2022-01-25 发布人:

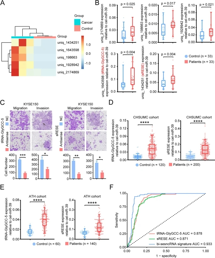
液体活检作为新型的检测手段正在改变肿瘤全程管理的方式。其中外泌体液体活检的研究和转化应用日益受到关注,特别是在无创早诊和早期预测方面展现了应用前景。外泌体内容物包含细胞中的各种生物信息如DNA、RNA、蛋白质和代谢物等。其中外泌体中的RNA丰富类型和RNA特有代谢变化,使其在液体活检的研究和转化应用方面受到瞩目。除了目前研究最多的外泌体miRNA,其它特殊类型的RNA在外泌体肿瘤诊断、预后和指导治疗中正体现出了重要的价值。然而目前这方面的研究尚少,特别是缺乏相关的临床试验。

2022年1月18日,御宅屋 张灏教授团队于在Molecular Cancer(IF=27)在线发表了题目为“A signature of saliva-derived exosomal small RNAs as predicting biomarker for esophageal carcinoma: a multicenter prospective study”的论文,报告了他们开展的一项多中心前瞻性临床试验。通过直接对食管鳞癌患者和健康对照组的唾液外泌体开展转录组测序及验证,发现了富集于食管癌患者唾液外泌体中的tsRNA和尚未命名的新型小RNA,通过进一步扩大样本验证建立了小RNA组合。体外研究表明这些新发现的tsRNA和小RNA具有促进肿瘤的功能。通过对来自我国两个食管癌高发区各自数百例患者人群的检测研究,验证了这种新型唾液外泌体小RNA组合靶标在早诊和预后中的价值。和以往的研究不同,他们还发现上述外泌体小RNA组合可作为早期预测辅助放化疗的标志物,可用于选择潜在的受益人群,避免对非获益人群的过度治疗,进而个性化和精准化地指导肿瘤治疗。

食管癌是最凶险的消化道恶性肿瘤之一,往往患者到医院就诊时即是晚期,作为我国高发的恶性肿瘤,全球超过一半的食管癌患者在中国。tsRNA由核酸酶作用于tRNA产生,恶性肿瘤微环境往往促进tsRNA的产生。与其它液体活检如 ctDNA 和 CTC 相比,外泌体可以在血液、唾液、尿液和脑脊液等多种体液中检测。上述临床研究通过唾液外泌体tsRNA组合为我们提供了一个窗口能够让我们看到恶性肿瘤进程中内在的特征性变化。

张灏教授团队长期以来在唾液外泌体液体活检方面开展了一系列探索和转化研究,针对外泌体RNA和RNA代谢发现了肿瘤特征性的外泌体嵌合RNA和tRNA靶标组合。文章的第一作者是御宅屋 博士生李凯,研究团队还包括汕头大学肿瘤医院、河南安阳市肿瘤医院、美国安德森癌症中心等单位。本研究受到国家自然科学基金(82072683, 81773087)和广东省自然科学基金(2021A1515012522)等资助。


原文信息: